大众入股两家中国公司(江淮汽车和国轩高科),并扩大‘江淮大众’合资公司持股的消息,终于官宣了,大众在上述项目的总投资额为20亿欧元(约合人民币160亿元)。

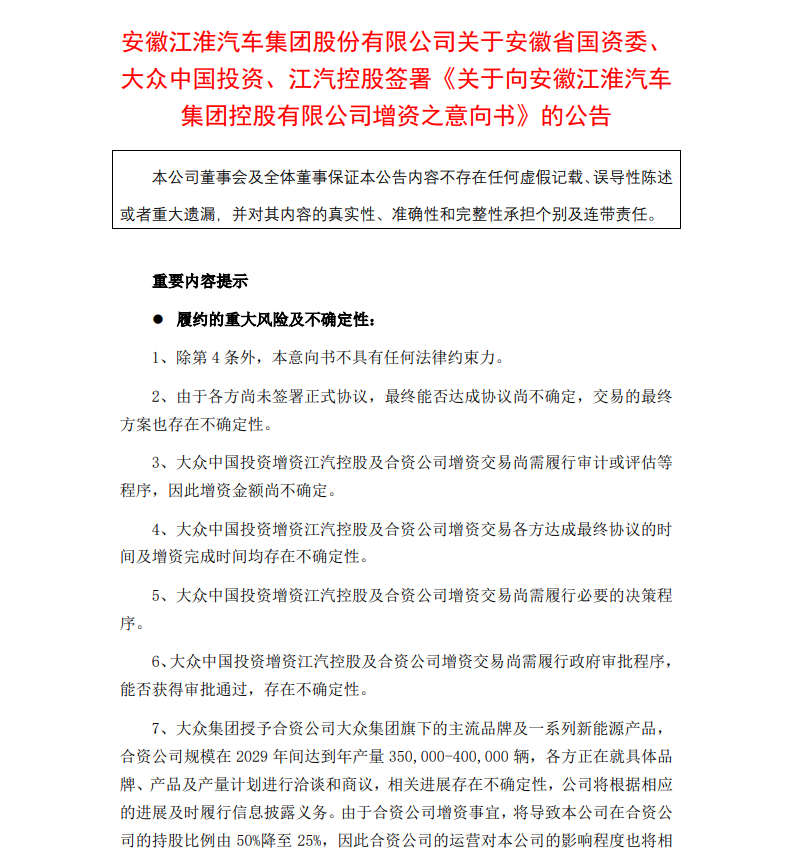
5月29日早间,江淮汽车发布公告称,安徽省国资委、大众中国投资、江汽控股三方签署了《关于向安徽江淮汽车集团控股有限公司增资之意向书》。
公告显示,大众汽车中国将于2020年12月31日前(或各方另行约定日期),通过增资的方式获取安徽江淮汽车集团控股有限公司50%的股权,而安徽省国资委则持有剩余的50%股权并仍将控制该公司。

同时,大众集团在合资公司‘江淮大众’的持股比例由50%增至75%。根据公告显示,在大众集团获得合资公司75%股份后,大众集团将授予合资公司大众集团旗下主流品牌以及一系列新能源产品。
合资公司规模在2029年间将达到年产量35-40万辆,项目总投资额预计达到10亿欧元或等值人民币。
其实早在多日前就传出了大众集团收购江淮汽车的消息。5月20日,江淮汽车股票出现暴涨。
随后,外界传出大众集团计划收购江淮汽车的消息。5月22日,江淮汽车发布公告称,经向公司控股股东江汽控股书面问询,江汽控股正在筹划引进战略投资者的相关工作。
本次江汽控股引进战略投资者不涉及本公司控制权的变更,目前尚未形成最终方案,该事项尚存在重大不确定性,对本公司目前的生产经营也不构成影响。

实际上江淮汽车与大众集团的合作由来已久,早在2017年6月,江淮汽车就与大众集团签署合资协议和投资协议成立“江淮大众汽车有限公司”。
从事新能源汽车研发制造等业务,拉开两家汽车集团合资合作的序幕,随后推出“思皓”新能源品牌。
而2018年大众集团与江淮汽车及西雅特签署了一份协议,西雅特品牌计划将自2020年至2021年被引进中国市场。
无独有偶,中国第三大动力电池企业国轩高科也在5月20日也出现股票异常,国轩高科曾发布股票停牌公告,称公司第一大股东及实际控制人可能会发生变动,而业内同样猜测可能是大众计划增资国轩高科,便成为国轩高科最大股东。
5月28日晚,国轩高科发布公告称,公司拟引入大众汽车(中国)投资有限公司作为战略投资者,国轩高科控股股东珠海国轩和实控人李缜向大众汽车中国转让国轩高科股权。
根据协议,大众汽车中国将持有国轩高科26.47%股份,为国轩高科第一大股东,李缜及一致行动人为第二大股东。

实际上,关于大众汽车入股国轩高科早在去年就曝出。2019年4月,国轩高科就透露正与一线国际品牌洽谈,当时由于签署了保密协议,没有透露细节。
2019年8月,有媒体报道大众汽车将投资中国动力电池制造商,而国轩高科就是其中的目标之一。
今年1月份,又有外媒报道,大众汽车将收购国轩高科的20%股份,从而加速其在国内电气化的发展。
大众汽车和国轩高科均未明确表示报道的真实性,之后收购双方合作的消息也淡出视野。

而来到4月21日,又有消息人士称大众汽车就收购国轩高科股权一事已获董事会批准,将通过定向增发及股权转让的方式成为国轩高科的第一大股东。
但是在消息传出后,国轩高科方面又再一次否认该消息的真实性。
不过,国轩高科两次停牌以及公司第一大股东可能变动,也让更加相信大众就是国轩高科的下一个东家,随着国轩高科昨晚公告的发布,也让大众汽车入主国轩高科的传闻成为了现实。
大众为何看中江淮汽车和国轩高科?归根结底就是为了扩大产能和加快电气化进程。
大众汽车在华共有三家合资公司,分别是上汽大众、一汽大众和江淮大众,上汽大众和一汽大众占据了大众汽车销量的绝大部分份额,而江淮大众至今只推出一款车型且销量惨不忍睹。
虽然大众集团在中国市场的销量有着较大的优势,但是随着特斯拉在国内独资建厂和丰田汽车在华销量的增长,大众汽车在中国市场的绝对地位受到了威胁。
因此,加大与江淮汽车的合作,一方面是为了稳固其在中国市场的地位,同时也是为了电气化进程的发展。

对于大众汽车而言,推进电气化进程是近几年布局的重要战略之一,而入主国轩高科或是电气化进程的一部分。
目前,大众汽车的动力电池供应商包括宁德时代、瑞典Northvolt、韩国SKI、三星SDI和LG化学,其中在中国市场其主要依靠宁德时代的电池供应,但是宁德时代除了为大众汽车供应电池外,还为上汽、广汽。
吉利、戴姆勒等车企提供电池供应,在一定程度上影响产品溢价和电池供应。另外,国轩高科也是江淮汽车的主要电池供应商,江淮汽车与大众汽车成立合资公司后,便实现共线生产,因此大众汽车与江淮汽车关系还算亲密。
大众汽车成为国轩高科第一大股东后,通过把控生产端的成本和产能,减少新能源汽车成本支出,同时缓解未来动力电池供给的紧张局面。
多年来,大众与丰田的销量一直不分上下,但是在盈利方面大众一直被丰田汽车甩在身后。
从大众汽车入股江淮和国轩高科也可以看出,只会卖车但是不会赚钱是不行的,尤其在疫情后,多家车企都通过控制成本支出来保证公司的盈利。
-END-
每晚二手车人的深夜识堂精彩内容回看,请扫描下载下方二维码下载伍车学府APP回看,仅限注册会员哦!

小胖萌叔推荐:二手车大师帮买,私人定制帮买服务

休息,休息一会!
下一篇就快来啦!
推荐一个学习交流二手车的新地方,各位要关注哦!

二手车小胖行业私享群
中国二手车定价大师群
申请加微信:xiaopangfans
注明申请私享群或定价大师群
仅限精英同行,需考试入群,资深老司机和萌叔美女徒弟团带你哦!
关于二手车不明白咋整?
下面方式找到我:
腾讯微博:二手车小胖王萌
新浪微博:二手车小胖
悟空问答:二手车小胖
微信公众号二手车小胖说:ucxiaopang




